Sarah Walker Portfolio

Conversations in Bloom
CPSC 599.88 - Physical and Tangible HCI, Project 3

Create an interactive physical visualization - an object whose physical behaviour or dynamic state represents data. The data physicalization should represent personal data.

The Idea

By using a dataset of phone call logs, we wanted to track the frequency of calls with people who are important to us. Our grandparents, parents, and friends are all groups of people who we care deeply about, but we sometimes forget to call. To remind ourselves to reach out to these people more frequently, we decided to represent the 'health' of our relationship with each group.

To physicalize this data, we settled on using a tree with dynamically changing branches to represent the health of our relationship with these groups of people.




Initial Branch Prototypes

The largest challenge that we faced was building the branch mechanism. Our initial idea was to keep all servos underneath the tree and to use a piece of string tied to the end of the branch to pull it up. Through prototyping, we discovered that this was not easily achievable.




The Result: Conversations in Bloom


The Guts



The Glory




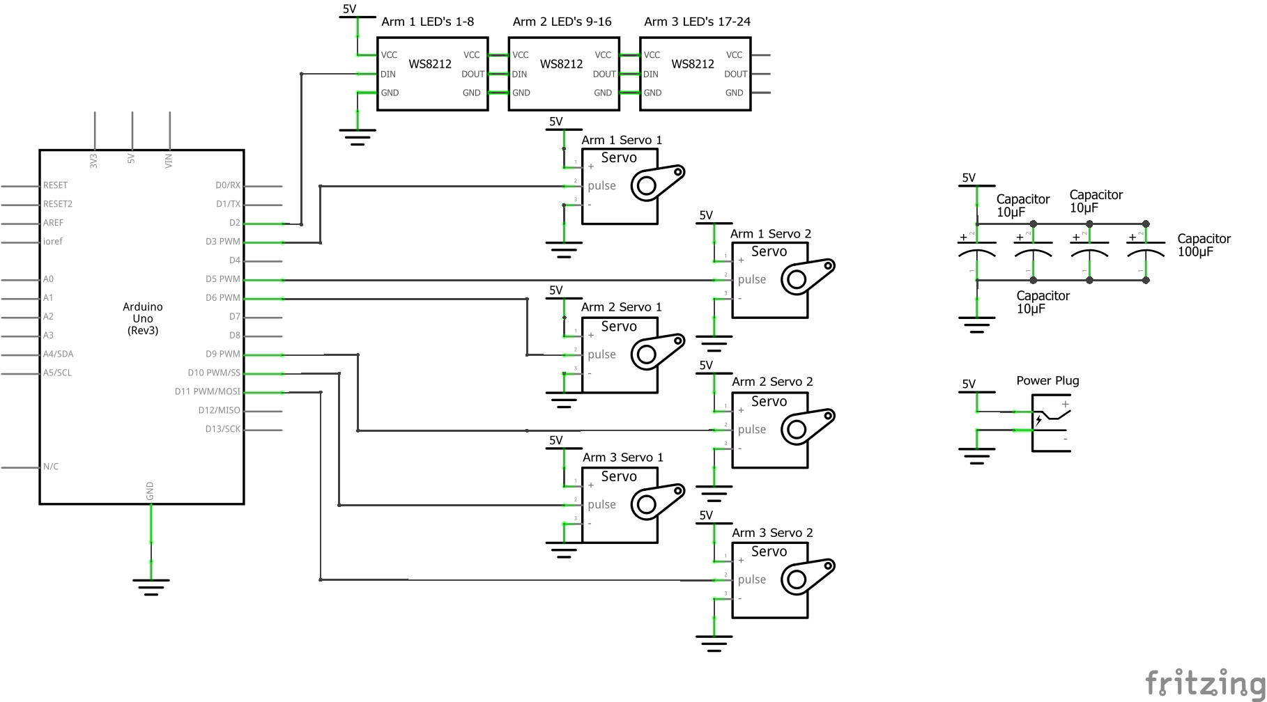
Schematic


Conversations in Bloom Demo


Source code here!